Nachbesserungsaktion Hohlradgetriebe
- fun-biker68
- Beiträge: 170
- Registriert: So 18. Mai 2014, 09:51
- Postleitzahl: 86169
- Motorrad Scooter: BMW C-Evolution
- Wohnort: Augsburg
Nachbesserungsaktion Hohlradgetriebe
Hallo Jungs,
gerade kam der Anruf von meinem Händler - am Getriebe muss was nachgebessert werden. Man sollte nicht allzu lange warten. Da müssen angeblich irgendwelche Schrauben getauscht werden. Zeitaufwand 2-2,5 Std. und ein Spezialwerkzeug ist erforderlich dass erst von BMW angefordert werden muss.
Weiß da schon jemand was davon??
Grüße
gerade kam der Anruf von meinem Händler - am Getriebe muss was nachgebessert werden. Man sollte nicht allzu lange warten. Da müssen angeblich irgendwelche Schrauben getauscht werden. Zeitaufwand 2-2,5 Std. und ein Spezialwerkzeug ist erforderlich dass erst von BMW angefordert werden muss.
Weiß da schon jemand was davon??
Grüße
-
Seiermann
- Beiträge: 196
- Registriert: Do 6. Nov 2014, 20:57
- Postleitzahl: 67346
- Motorrad Scooter: C-Evolution
Re: Nachbesserungsaktion Hohlradgetriebe
Sorry, hatte über die gleiche Sache unter "Allgemein" geschrieben (was natürlich falsch war, gehört ja hierher
)
Hier nochmal die Kopie meines letzen Eintrags:
Re: Rückrufaktion
Beitragvon Seiermann » Do 5. Mär 2015, 16:00
So, grade mal einen Termin für die Aktion gemacht.
Irgendwelche Befestigungsschrauben im Planetengetriebe sollen von M6 auf M7 umgerüstet werden weil sich die schwächeren Schrauben mit der Zeit lösen könnten, hieß es. Betrifft nur bestimmte Fahrzeugnummern und dauert laut BMW-Vorgabe 1,5 h. Ab 2h bekäme man ein Ersatzfahrzeug von BMW bezahlt, ein Schelm wer böses dabei denkt...
Das Problem ist laufleistungsabhangig, bei meinen mittlerweile 1600km noch keine sehr dringende Sache. Mein Termin ist in drei Wochen.
Da merkt man mal wieder dass es eigentlich blöd ist, gleich bei den ersten Fahrern dabei sein zu wollen. Jetzt bekomme ich mein Getriebe vielleicht von einem wenig qualifizierten Mechaniker zerlegt und wieder zusammengebaut. Besser wirds dadurch sicherlich nicht... Zum Glück bauen sie in der Werkstatt vorher noch einen um, wahrscheinlich ihren Vorführer. Dann haben sie wenigsten ein bisschen Übung drin.
Und BMW ist der Ärger für die Kunden wurst, man bekommt noch nicht mal ein Ersatzfahrzeug gestellt...
Trotzdem schönen Abend noch
Seiermann
Hier nochmal die Kopie meines letzen Eintrags:
Re: Rückrufaktion
Beitragvon Seiermann » Do 5. Mär 2015, 16:00
So, grade mal einen Termin für die Aktion gemacht.
Irgendwelche Befestigungsschrauben im Planetengetriebe sollen von M6 auf M7 umgerüstet werden weil sich die schwächeren Schrauben mit der Zeit lösen könnten, hieß es. Betrifft nur bestimmte Fahrzeugnummern und dauert laut BMW-Vorgabe 1,5 h. Ab 2h bekäme man ein Ersatzfahrzeug von BMW bezahlt, ein Schelm wer böses dabei denkt...
Das Problem ist laufleistungsabhangig, bei meinen mittlerweile 1600km noch keine sehr dringende Sache. Mein Termin ist in drei Wochen.
Da merkt man mal wieder dass es eigentlich blöd ist, gleich bei den ersten Fahrern dabei sein zu wollen. Jetzt bekomme ich mein Getriebe vielleicht von einem wenig qualifizierten Mechaniker zerlegt und wieder zusammengebaut. Besser wirds dadurch sicherlich nicht... Zum Glück bauen sie in der Werkstatt vorher noch einen um, wahrscheinlich ihren Vorführer. Dann haben sie wenigsten ein bisschen Übung drin.
Und BMW ist der Ärger für die Kunden wurst, man bekommt noch nicht mal ein Ersatzfahrzeug gestellt...
Trotzdem schönen Abend noch
Seiermann
-
Ufo1977
- Beiträge: 79
- Registriert: Mo 2. Jun 2014, 10:46
- Postleitzahl: 45764
- Motorrad Scooter: BMW C Evolution
Re: Nachbesserungsaktion Hohlradgetriebe
Ich hatte auch Post von BMW bekommen. Habe einen Termin für Mitte April gemacht, da die Sache laut meinem Freundlichen nicht so eilig sei. Ich gehe mal davon aus, dass dem so ist.
Hatte aber auch in den ersten 2.500km keine Geräusche und habe auch sonst nichts am Roller bemerkt.
War schon jemand in der Werkstatt?
Hatte aber auch in den ersten 2.500km keine Geräusche und habe auch sonst nichts am Roller bemerkt.
War schon jemand in der Werkstatt?
- fun-biker68
- Beiträge: 170
- Registriert: So 18. Mai 2014, 09:51
- Postleitzahl: 86169
- Motorrad Scooter: BMW C-Evolution
- Wohnort: Augsburg
Re: Nachbesserungsaktion Hohlradgetriebe
Wieviel Km hast Du denn jetzt drauf?
-
Ufo1977
- Beiträge: 79
- Registriert: Mo 2. Jun 2014, 10:46
- Postleitzahl: 45764
- Motorrad Scooter: BMW C Evolution
Re: Nachbesserungsaktion Hohlradgetriebe
Hallo fun-biker,
ich nehme mal an, Du meinst mich hinsichtlich der km-Frage. Ich habe jetzt 2.600km runter. Ich wollte eigentlich damit sagen, dass ich bis jetzt keine Geräusche o.Ä. gemerkt habe
Bin die Woche auch schon drei Mal zur Arbeit gefahren (5km Stadt, 15km Autobahn mit voll Stoff) und bisher ist alles problemlos.
ich nehme mal an, Du meinst mich hinsichtlich der km-Frage. Ich habe jetzt 2.600km runter. Ich wollte eigentlich damit sagen, dass ich bis jetzt keine Geräusche o.Ä. gemerkt habe
Bin die Woche auch schon drei Mal zur Arbeit gefahren (5km Stadt, 15km Autobahn mit voll Stoff) und bisher ist alles problemlos.
- fun-biker68
- Beiträge: 170
- Registriert: So 18. Mai 2014, 09:51
- Postleitzahl: 86169
- Motorrad Scooter: BMW C-Evolution
- Wohnort: Augsburg
Re: Nachbesserungsaktion Hohlradgetriebe
Hi Ufo, ja ich meinte Dich. Danke für Deine Antwort! Ich hab schon 4000 runter. Aber noch keine Beobachtung gemacht die auf ein Problem mit den Schrauben deuten.
Allerdings bekommt mein Display langsam immer mehr Spannungsrisse. Werd mal in einem anderen Beitrag darüber berichten.
Gruß, Harry
Allerdings bekommt mein Display langsam immer mehr Spannungsrisse. Werd mal in einem anderen Beitrag darüber berichten.
Gruß, Harry
-
Seiermann
- Beiträge: 196
- Registriert: Do 6. Nov 2014, 20:57
- Postleitzahl: 67346
- Motorrad Scooter: C-Evolution
Re: Nachbesserungsaktion Hohlradgetriebe
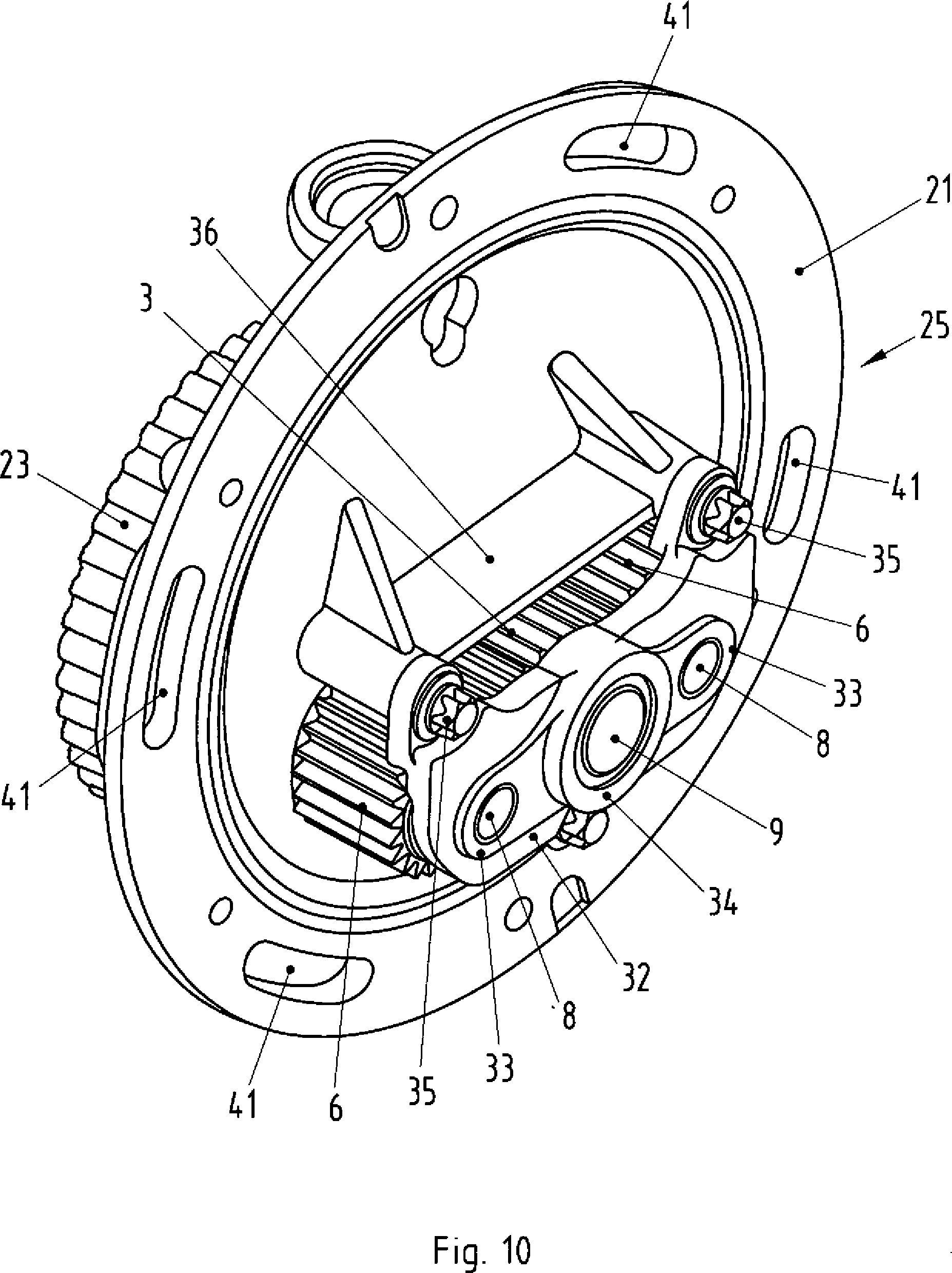
So, gestern konnte ich den Evo wieder abholen. Jetzt weiß ich auch welche Schrauben das waren: Nämlich die drei (im Bild nur zweimal bezeichneten) Nr. 35 im Bild unten.
Das erklärt jetzt wirklich auch die Verwendung von ansonsten nicht mehr üblichen M7-Schrauben. Hoffen wir mal, dass es jetzt nicht an der verbleibenden Materialstärke statt an der Schraubenstärke mangelt...
Was mir auf der Rückfahrt aber sehr negativ auffiel, war ein ständiges Pfeifgeräusch vom Antrieb (Getriebe/ Riemen). Selbst bei 100 km/h hörte ich es deutlich. Daran kann ich mich gar nich erinnern (bin ja jetzt 2 1/2 Wochen den C600 gefahren), lediglich an das unangenehme Antriebsgeräusch bei ca. 30 km/h, was aber kein Pfeifen war. Jetzt pfeifts ständig...
(und nein, es ist nicht mein Tinnitus
)
Wie hört sich das denn bei euch an, die ihr auch schon die Schrauben getauscht bekommen habt?
Grüße
Seiermann
Das erklärt jetzt wirklich auch die Verwendung von ansonsten nicht mehr üblichen M7-Schrauben. Hoffen wir mal, dass es jetzt nicht an der verbleibenden Materialstärke statt an der Schraubenstärke mangelt...
Was mir auf der Rückfahrt aber sehr negativ auffiel, war ein ständiges Pfeifgeräusch vom Antrieb (Getriebe/ Riemen). Selbst bei 100 km/h hörte ich es deutlich. Daran kann ich mich gar nich erinnern (bin ja jetzt 2 1/2 Wochen den C600 gefahren), lediglich an das unangenehme Antriebsgeräusch bei ca. 30 km/h, was aber kein Pfeifen war. Jetzt pfeifts ständig...
Wie hört sich das denn bei euch an, die ihr auch schon die Schrauben getauscht bekommen habt?
Grüße
Seiermann
-
Seiermann
- Beiträge: 196
- Registriert: Do 6. Nov 2014, 20:57
- Postleitzahl: 67346
- Motorrad Scooter: C-Evolution
Re: Nachbesserungsaktion Hohlradgetriebe
So, urlaubs- und wetterbedingt bin ich heute das erste Mal seit dem Abholen des Evos wieder gefahren.
Die sehr hörbaren, unangenehmen Getriebegeräusche waren tatsächlich keine Einbildung... Nachdem ich zurück war, habe ich den Evo in der Garage auf den Hauptständer gestellt und das Hinterrad mal langsam drehen lassen: Im Getriebe kracht es regelrecht !!! Das Krachen überträgt sich bei etwas höherer Drehzahl als Schwingung auf die ganze Schwinge !!!
Ich habe davon mal ´nen Video gemacht und auf Yuotube geladen. Momentan kommt noch die Meldung "Dieses Video wird derzeit verarbeitet", wenn es auf dem Server ist werde ich den link hier reinstellen und bitte euch, das mal anzuhören und evtl. mit euren noch unumgebauten Getrieben zu vergleichen. Ich bin nicht bereit solche Geräusche hinzunehmen und werde da etwas unternehmen müssen. Deshalb würde ich mich über eure Statements zu den Geräuschen freuen, leider habe ich das Getriebegeräusch ja nicht vor dem Umbau aufgenommen...
Grüße
Seiermann
Die sehr hörbaren, unangenehmen Getriebegeräusche waren tatsächlich keine Einbildung... Nachdem ich zurück war, habe ich den Evo in der Garage auf den Hauptständer gestellt und das Hinterrad mal langsam drehen lassen: Im Getriebe kracht es regelrecht !!! Das Krachen überträgt sich bei etwas höherer Drehzahl als Schwingung auf die ganze Schwinge !!!
Ich habe davon mal ´nen Video gemacht und auf Yuotube geladen. Momentan kommt noch die Meldung "Dieses Video wird derzeit verarbeitet", wenn es auf dem Server ist werde ich den link hier reinstellen und bitte euch, das mal anzuhören und evtl. mit euren noch unumgebauten Getrieben zu vergleichen. Ich bin nicht bereit solche Geräusche hinzunehmen und werde da etwas unternehmen müssen. Deshalb würde ich mich über eure Statements zu den Geräuschen freuen, leider habe ich das Getriebegeräusch ja nicht vor dem Umbau aufgenommen...
Grüße
Seiermann
-
Seiermann
- Beiträge: 196
- Registriert: Do 6. Nov 2014, 20:57
- Postleitzahl: 67346
- Motorrad Scooter: C-Evolution
Re: Nachbesserungsaktion Hohlradgetriebe
So, hier noch der link zum Video:
https://youtu.be/GRawHZrg3ts" onclick="window.open(this.href);return false;
https://youtu.be/GRawHZrg3ts" onclick="window.open(this.href);return false;
-
Seiermann
- Beiträge: 196
- Registriert: Do 6. Nov 2014, 20:57
- Postleitzahl: 67346
- Motorrad Scooter: C-Evolution
Re: Nachbesserungsaktion Hohlradgetriebe
Habe nochmal ein paar Videos gemacht mit einer besseren Kamera. Jetzt habe ich festgestellt, dass das Getriebe erst im warmen Zustand laute Geräusche macht und sich das Hinterrad dann auch extrem schwer drehen lässt !!! (und nein, an der Bremse liegt es nicht...)
Es kommen deutliche Geräusche aus dem Getriebe/ Antrieb, außerdem wird er sehr warm im Vergleich zum Motor. Habe dazu auch mal die Oberflächentemperaturen gemessen und photographisch dokumentiert um einen Nachweis zu führen.
Ich habe nochmal drei Filme hochgeladen, der erste zeigt das Getriebegeräusch im kalten Zustand, der zweite nach 45km Fahrt und der dritte zeigt die Geräusche beim (schweren) Drehen des Hinterrades per Hand auf dem Hauptständer.
Es wäre schön wenn ihr das mal bei eurem Evos checken und hier beschreiben könntet da ich mich nächste Woche an BMW wenden werde mit der Sache.
Denn das kann leider echt nicht angehen !!!
Hier noch die links:
https://youtu.be/NOC-AYM0los" onclick="window.open(this.href);return false;
https://youtu.be/7GJi8FMQOoo" onclick="window.open(this.href);return false;
https://youtu.be/Ur7q3-r4ldY" onclick="window.open(this.href);return false;
Es kommen deutliche Geräusche aus dem Getriebe/ Antrieb, außerdem wird er sehr warm im Vergleich zum Motor. Habe dazu auch mal die Oberflächentemperaturen gemessen und photographisch dokumentiert um einen Nachweis zu führen.
Ich habe nochmal drei Filme hochgeladen, der erste zeigt das Getriebegeräusch im kalten Zustand, der zweite nach 45km Fahrt und der dritte zeigt die Geräusche beim (schweren) Drehen des Hinterrades per Hand auf dem Hauptständer.
Es wäre schön wenn ihr das mal bei eurem Evos checken und hier beschreiben könntet da ich mich nächste Woche an BMW wenden werde mit der Sache.
Denn das kann leider echt nicht angehen !!!
Hier noch die links:
https://youtu.be/NOC-AYM0los" onclick="window.open(this.href);return false;
https://youtu.be/7GJi8FMQOoo" onclick="window.open(this.href);return false;
https://youtu.be/Ur7q3-r4ldY" onclick="window.open(this.href);return false;